
¡¾Ò©Æ·Ãû³Æ¡¿Í¨ÓÃÃû³Æ£º±È¿¨Â³°·½ºÄÒ
ÉÌÆ·Ãû³Æ£ºÑÒÁÐÊæ
Ó¢ÎÄÃû³Æ£ºBicalutamide Capsules
ººÓïÆ´Òô£ºBikalu' an Jiaonang
¡¾³É·Ý¡¿±¾Æ·ÖØÒª³É·ÝΪ±È¿¨Â³°·¡£
»¯Ì¨¸¦³Æ£º(¡À)-N-[4-Çè»ù-3-(Èý·ú¼×»ù)±½»ù]-3-[(4-·ú±½»ù)»Çõ£»ù]-2-ôÇ»ù-2-¼×»ù±ûõ£°·
»¯Ñ§½á¹¹Ê½£º

·Ö×Óʽ£ºC18H14F4N2O4S
·Ö×ÓÁ¿£º430.37
¡¾ÐÔ×´¡¿±¾Æ·ÄÚÈÝÎïΪ°×É«»òÀà°×É«¿ÅÁ£»ò·ÛÄ©¡£
¡¾ÊÊÓ¦Ö¢¡¿1¡¢50mgÖðÈÕ£ºÓë´Ù»ÆÌåÌìÉúËØ¿ªÊͼ¤ËØ(LHRH)ÀàËÆÎï»ò±í¿ÆØºÍèÇгýÊõ½áºÏÀûÓÃÓÚÍíÆÚǰÁÐÏÙ°©µÄÒ½ÖΡ£2¡¢150mgÖðÈÕ£ºÓÃÓÚÒ½Öβ¿ÃÅÍíÆÚ¡¢ÎÞÔ¶´¦×ªÒƵÄǰÁÐÏÙ°©»¼Õߣ¬ÕâЩ»¼Õß²»ºÏÊÊ»ò²»Ô¸½ÓÊÜ±í¿ÆÈ¥ÊÆÊõ»òÆäËûÄÚ¿ÆÒ½ÖΡ£
¡¾¹æ¸ñ¡¿50mg
¡¾Ó÷¨ÓÃÁ¿¡¿50mgÖðÈÕ£ºÓë´Ù»ÆÌåÌìÉúËØ¿ªÊͼ¤ËØ(LHRH)ÀàËÆÎï»ò±í¿ÆØºÍèÇгýÊõ½áºÏÀûÓÃÓÚÍíÆÚǰÁÐÏÙ°©µÄÒ½ÖΡ£³ÉÈË£º³ÉÄêÄÐÐÔÔ̺¬ÀÏÄêÈË£¬¿Ú·þ£¬Ò»ÌìÒ»Á£(50mg)£¬Ò»ÌìÒ»´Î£¬Óñ¾Æ·Ò½ÖÎÓ¦ÔÚÆðÍ·ÓÃLHRHÀàËÆÎïÒ½ÖÎ֮ǰÖÁÉÙ3ÌìÆðÍ·£¬»òÓë±í¿ÆØºÍèÇгýÊõÒ½ÖÎͬʱÆðÍ·¡£¶ùͯ£º±¾Æ·½ûÓÃÓÚ¶ùͯ¡£ÉöÇÖº¦£º¶ÔÓÚÉöÇÖº¦µÄ²¡ÈËÎÞÐèµ÷Õû¼ÁÁ¿¡£¸ÎÇÖº¦£º¶ÔÓÚÇá¶È¸ÎÇÖº¦µÄ²¡ÈËÎÞÐèµ÷Õû¼ÁÁ¿£¬ÖгÁ¶È¸ÎΣÏյIJ¡ÈË¿ÉÄܲúÉúÒ©ÎïÐî»ý(¼û¡¾µ±¿àÖÔÏî¡¿)¡£150mgÖðÈÕ£ºÓÃÓÚÒ½Öβ¿ÃÅÍíÆÚ¡¢ÎÞÔ¶´¦×ªÒƵÄǰÁÐÏÙ°©»¼Õߣ¬ÕâЩ»¼Õß²»ºÏÊÊ»ò²»Ô¸½ÓÊÜ±í¿ÆÈ¥ÊÆÊõ»òÆäËûÄÚ¿ÆÒ½ÖΡ£³ÉÄêÄÐÐÔÔ̺¬ÀÏÄêÈË£º¿Ú·þ£¬Ò»ÌìÒ»´Î£¬Ò»´ÎÈýÁ£50mg½ºÄÒ¼Á¡£±¾Æ·Ó¦³ÖÐø·þÓÃÖÁÉÙÁ½Äê»òµ½¼²²¡½øÕ¹ÎªÖ¹¡£ÉöÇÖº¦£º¶ÔÓÚÉöÇÖº¦µÄ²¡ÈËÎÞÐèµ÷Õû¼ÁÁ¿¡£¸ÎÇÖº¦£º¶ÔÓÚÇá¶È¸ÎÇÖº¦µÄ²¡ÈËÎÞÐèµ÷Õû¼ÁÁ¿£¬ÖгÁ¶È¸ÎΣÏյIJ¡ÈË¿ÉÄܲúÉúÒ©ÎïÐî»ý(¼û¡¾µ±¿àÖÔÏî¡¿)¡£
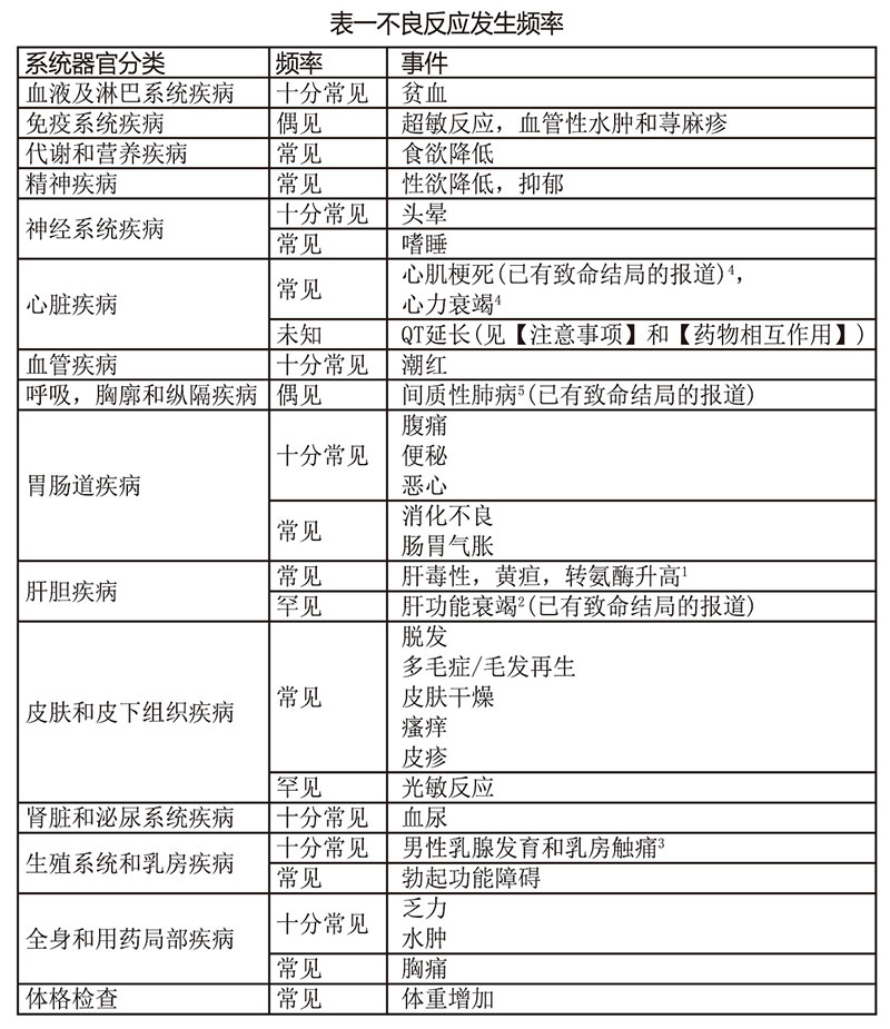
¡¾²»Á¼·´Ó³)¡¿1¡¢50mgÖðÈÕ£¬ÓÃÓÚÓë´Ù»ÆÌåÌìÉúËØ¿ªÊͼ¤ËØ(LHRH)ÀàËÆÎï»ò±í¿ÆØºÍèÇгýÊõ½áºÏÀûÓÃÓÚÍíÆÚǰÁÐÏÙ°©µÄÒ½ÖΣº
±¾½ÚÖеIJ»Á¼·´Ó³½ç˵ÈçÏ£º¼«¶È³£¼û(¡Ý1/10)£»³£¼û(¡Ý1/100ÇÒ(1/10)£»Å¼¼û(¡Ý1/1£¬000ÇÒ<1/100)©rº±¼û(¡Ý1/10£¬000ÇÒ<(1/1£¬000)£»¼«¶Èº±¼û(<1/10£¬000)£»Î´Öª(²»ÄÜÆ¾¾ÝÒѺ±¼û¾ÝÆÀ¹À)¡£
2)150mgÖðÈÕÓÃÓÚÒ½Öβ¿ÃÅÍíÆÚ¡¢ÎÞÔ¶´¦×ªÒƵÄǰÁÐÏÙ°©»¼Õߣ¬ÕâЩ»¼Õß²»ºÏÊÊ»ò²»Ô¸½ÓÊÜ±í¿ÆÈ¥ÊÆÊõ»òÆäËûÄÚ¿ÆÒ½ÖΣº
±¾½ÚÖеIJ»Á¼·´Ó³½ç˵ÈçÏ£º¼«¶È³£¼û(¡Ý1/10)£»³£¼û(>1/100ÇÒ<1/10)£»Å¼¼û(¡Ý1£¬000ÇÒ<1/100)£¬º±¼û(¡Ý1/10£¬000ÇÒ(<1/1£¬000)£»¼«¶Èº±¼û(<1/10£¬000)£»Î´Öª(²»ÄÜÆ¾¾ÝÒѺ±¼û¾ÝÆÀ¹À)¡£

1¡¢¸Î¹¦Å¤×ªº±ÓÐÑϳÁÇé¿ö£¬ÕâЩŤת¶àΪһ¹ýÐԵ쬳ÖÐøÒ½Öλò¶ôÖÆÒ½Öξù¿ÉÖð²½ÏûÍË»ò¸ÄÉÆ¡£
2¡¢ÔÚÉóºËÉÏÊкóÊý¾ÝºóÁÐΪҩÎï²»Á¼·´Ó³¡£Æ¾¾ÝÊ¢¿ªÐÔEPC×êÑÐÖб¾Æ·150mgÒ½ÖÎ×黼Õ߻㱨µÄ¸ÎÖ°ÄÜË¥½ß²»Á¼ÊÂÎñ²úÉúÂÊ£¬È·¶¨²úÉúƵÂÊ¡£
3¡¢¿ÉËæØºÍèÇгýÊõ¼õÇá¡£
4¡¢ÔÚÓÃLHRHÀàËÆÎïÓ뿹ÐÛ¼¤ËØÒ½ÖÎǰÁÐÏÙ°©µÄÒ©ÎïÊ¢Ðв¡Ñ§×êÑÐÖй۲쵽£¬µ±Ê¹Óñ¾Æ·50mgÓëLHRHÀàËÆÎïÁªÓÃʱ·çÏÕËÆºõÔö³¤£¬µ«±¾Æ·150mgµ¥¶ÀÓÃÓÚÒ½ÖÎǰÁÐÏÙ°©Ê±·çÏÕÎÞÏÔÖøÔö³¤¡£
5¡¢ÔÚÉóºËÉÏÊкóÊý¾ÝºóÁÐΪҩÎï²»Á¼·´Ó³¡£Æ¾¾ÝEPC×êÑÐÖб¾Æ·150mgËæ»úÒ½Öν׶λ㱨µÄ¼äÖÊÐԷβ¡²»Á¼ÊÂÎñ²úÉúÂÊ£¬È·¶¨²úÉúƵÂÊ¡£

1¡¢¸Î¹¦Å¤×ªº±ÓÐÑϳÁÇé¿ö£¬ÕâЩŤת¶àΪһ¹ýÐԵ쬳ÖÐøÒ½Öλò¶ôÖÆÒ½Öξù¿ÉÖð²½ÏûÍË»ò¸ÄÉÆ¡£
2¡¢´óÎÞÊý½ÓÊܱ¾Æ·150mgµ¥Ò©Ò½ÖεϼÕ߻㱨ÄÐ×ÓÈéÏÙ·¢ÓýºÍ/»òÈé·¿ÌÛÍ´¡£×êÑÐÖУ¬5%»¼ÕßµÄÉÏÊöÖ¢×´½ÏÑϳÁ¡£Ò½ÖÎÖÕ³¡ºó£¬ÓÈÆäÊǵ¢¸éÒ½Öκó£¬ÄÐ×ÓÈéÏÙ·¢ÓýÎÞ·¨×ÔÐлº½â¡£
3¡¢Æ¾¾ÝEPC×êÑе±Ñ¡È¡µÄ±àÂë¹æ¶¨£¬¡°Æ¤·ô¸ÉÔ²»Á¼ÊÂÎñ±àÂëΪCOSTARTÊõÓïϵġ°Æ¤Õ¡£Òò¶ø£¬ÎÞ·¨È·¶¨±¾Æ·150mg¼ÁÁ¿µÄµ¥¸ö²úÉúƵÂÊÀà±ð£¬µ«ÊÇ£¬Èç¹ûÓë50mg¼ÁÁ¿µÄ²úÉúƵÂÊÒ»Ñù¡£
4¡¢ÔÚÉóºËÉÏÊкóÊý¾ÝºóÁÐΪҩÎï²»Á¼·´Ó³¡£Æ¾¾ÝEPC×êÑÐÖб¾Æ·150mgÒ½ÖÎ×黼Õ߻㱨µÄ¸ÎÖ°ÄÜË¥½ß²»Á¼ÊÂÎñ²úÉúÂÊ£¬È·¶¨²úÉúƵÂÊ¡£
5¡¢ÔÚÉóºËÉÏÊкóÊý¾ÝºóÁÐΪҩÎï²»Á¼·´Ó³¡£Æ¾¾ÝEPC×êÑÐÖб¾Æ·150mgËæ»úÒ½Öν׶λ㱨µÄ¼äÖÊÐԷβ¡²»Á¼ÊÂÎñ²úÉúÂÊ£¬È·¶¨²úÉúƵÂÊ¡£
PTºÍINRµ¢¸é
ÔÚÉÏÊкó¼à²âÖÐÒÑ·¢ÏÖÓÉÓÚÏã¶¹ËØ¿¹Äý¼ÁÓ뱾Ʒ֮¼äµÄÏ໥×÷Ó㬿ɵ¼ÖÂPTºÍINRµ¢¸é£¬ÉÏÊкóÊý¾Ý±¨Â·ÓгöѪ·çÏÕ(¼û¡¾µ±¿àÖÔÏî¡¿ºÍ¡¾Ò©ÎïÏ໥×÷Óá¿)¡£
ÒÉËÆ²»Á¼·´Ó³»ã±¨
Ò©Æ·»ñÅúºóÉϱ¨ÒÉËÆ²»Á¼·´Ó³¼«¶È³ÁÒª¡£ËüÄܹ»³ÖÐø¼à¿ØÒ©Æ·µÄÀûÒæ/·çÏÕÆ½ºâ¡£Ò©Æ·³ö²úÆóÒµ¡¢¾ÓªÆóÒµºÍÒ½ÁÆ»ú¹¹¸Ãµ±Í¨¹ý¹ú¶ÈÒ©Æ·²»Á¼·´Ó³¼à²âϵͳʵʱÉϱ¨¡£
¡¾½û¼É¡¿
±¾Æ·½ûÓÃÓÚ¸¾Å®ºÍ¶ùͯ(¼û¡¾Ôи¾¼°²¸ÈéÆÚ¸¾Å®ÓÃÒ©¡¿½Ú)¡£
±¾Æ·²»ÄÜÓÃÓÚ¶Ô±¾Æ·»îÐԳɷֻòËÁÒâÒ»ÖÖ¸¨ÁϹýÃôµÄ²¡ÈË¡£
±¾Æ·²»³ÉÓëÌØ·ÇÄǶ¨£¬°¢Ë¾ßäßò»òÎ÷ɳ±ÈÀû½áºÏʹÓÃ(¼û¡¾Ò©ÎïÏ໥×÷Óá¿)¡£
¡¾µ±¿àÖÔÏî¡¿
Ò½ÖÎÆðͷʱӦ½ÓÊÜרҵÈËÊ¿µÄÖ±½Ó¼à¶½¡£
±¾Æ·¿í·ºÔÚ¸ÎÔà´úл¡£Êý¾ÝÅú×¢ÑϳÁ¸ÎÇÖº¦µÄ²¡ÈËÒ©Îï¶Ï¸ù¿ÉÄÜ»á¼õÂý£¬ÓÉ´Ë¿ÉÄܵ¼ÖÂÐî»ý¡£ËùÒÔ±¾Æ·¶ÔÓÐÖÓ×¢³Á¶È¸ÎÇÖº¦µÄ²¡ÈËÓ¦É÷Óá£
ÔÚ±¾Æ·ÉÏÊкóʹÓÃÖÐÓб¨Â·ÒòÑϳÁµÄ¸ÎΣÏÕ(¸ÎË¥½ß)µ¼ÖÂéæÃü»òסԺµÄ²¡Àý(¼û¡¾²»Á¼·´Ó³¡¿)¡£ÕâЩ¸Î¶¾ÐÔͨ³£²úÉúÔÚÒ½ÖÎ×î³õµÄ3-4¸öÔ¡£ÔÚ¶ÔÕÕÁÙ´²ÊÔÑéÖÐԼĪÓÐ1%µÄ»¼ÕßÒò¸ÎÑ×»òÏÔÖøµÄ¸ÎøÉý¸ßÖÕ³¡ÓÃÒ©¡£
ÔÚÆðͷʹÓñ¾Æ·Ò½ÖÎǰ¸Ãµ±¼ì²âѪÇåת°±Ã¸Ë®Æ½£¬ÔÚÒ½ÖÎ×î³õ4¸öÔÂÒÔ¼°Ö®ºó¾ùÓ¦°´¿Ï¶¨¾àÀ붨ÆÚ¼ì²â¡£ÈôÊÇÓÐÌáÐѸÎÖ°Äܲ»È«µÄÁÙ´²Ö¢×´»òÌåÕ÷³öÏÖ£¬Èç¶ñÐÄ¡¢Å»Í¡¢¸¹Í´¡¢·¦Á¦¡¢Ñáʳ¡¢Á÷¸ÐÑùÖ¢×´¡¢ºÚÄò¡¢»Æðã¡¢»òÓÒÉϸ¹´¥Í´µÈ£¬¸Ãµ±¼´¼ì²âѪÇåת°±Ã¸Ë®Æ½£¬³ö¸ñÊÇALT¡£ÈκÎʱ³½»¼Õß³öÏÖ»Æð㣬»òÕßALTÉý¸ßÃ÷¹ýÕý³£ÖµÉÏÏÞ2±¶£¬¸Ãµ±¼´Í£Óñ¾Æ·£¬²¢Ëæ·Ã¼à²â¸ÎÖ°ÄÜ¡£
ÔÚ½ÓÊÜLHERI ¼¤°º¼ÁµÄÄÐÐÔÖй۲쵽ÌÇÄÍÁ¿½µµÍ¡£¶ÔÓÚ×ÔÉí»¼ÓÐÌÇÄò²¡µÄ»¼ÕßÖУ¬Õâ¿ÉÄܲû·¢ÎªÌÇÄò²¡»ò¸ßѪÌDz»ÄÜÓÅÁ¼½ÚÔì¡£Òò¶øÓ¦ÊÔÂǶԽÓÊܱ¾Æ·ÓëLHRH¼¤°º¼Á½áºÏÒ½ÖεϼÕß¼à²âѪÌÇ¡£
±¾Æ·ÏÔʾÒÖÔìϸ°ûÉ«ËØP450(CYP3A4)»îÐÔ£¬Òò¶øµ±ÓëÖØÒªÓÉCYP3A4´úлµÄÒ©Îï½áºÏÀûÓÃʱӦÉóÉ÷(¼û¡¾½û¼É¡¿ºÍ¡¾Ò©ÎïÏ໥×÷Óá¿)¡£
ÓÐÒÅ´«ÐÔ°ëÈéÌDz»ÄÍÊÜ¡¢LappÈéÌÇø²»×ãÖ¢»òÆÏÌÑÌǨC°ëÈéÌÇÎüÊÕ×谵ϼÕß²»µÃ·þÓñ¾Æ·¡£
ÔÚÖðÈÕ150mgÓÃÓÚÒ½Öβ¿ÃÅÍíÆÚ¡¢ÎÞÔ¶´¦×ªÒƵÄǰÁÐÏÙ°©Ê±£¬¶ÔÓÚ³öÏֿ͹ۼ²²¡½øÕ¹°éÓÐǰÁÐÏÙÌØÒìÐÔ¿¹Ô(PSA)Éý¸ßµÄ»¼Õߣ¬Ó¦ÊÔÂÇÖÕ³¡ÓÃÒ©¡£
º±¼ûÇé¿öÏ£¬·þÓñ¾Æ·150mgµÄ»¼Õ߻㱨¹âÃô·´Ó³¡£Ó¦·î¸æ»¼Õß·þÓñ¾Æ·150mgÆÚ¼äÔ¤·ÀÖ±½Ó¶³öÓÚ¹ýÇ¿µÄÑô¹â»ò×ϱíÏßÏ£¬¿É˼¿¼Í¿Ä¨·Àɹ˪¡£Èç¹âÃô·´Ó³³ÖÐø¹¦·ò½Ï³¤ºÍ/»ò½ÏÑϳÁ£¬¸Ãµ±¶ÔÖ¢Ò½ÖΡ£
ÐÛ¼¤ËØñݶáÒ½ÖοÉÄܻᵢ¸éQT¼äÆÚ¡£
È综ÕßÓµÓÐQT¼äÆÚµ¢¸é²¡Ê·£¬»òÓµÓÐQT¼äÆÚµ¢¸éΣÏճɷ֣¬ºÍÔÚ½ÓÊÜ¿ÉÄܻᵢ¸éQT¼äÆÚµÄÒ©ÎïÒ½ÖÎ(¼û¡¾Ò©ÎïÏ໥×÷Óá¿)£¬Ò½ÉúÓ¦ÆÀ¹À»ñÒæ-·çÏձȣ¬Ô̺¬ÔÚÆðͷʹÓñ¾Æ·Ç°ÆÀ¹À¼â¶ËÐýתÐÍÊÒÐÔÐ͝¹ý¿ìµÄ¿ÉÄÜÐÔ¡£
¿¹ÐÛ¼¤ËØÒ½ÖοÉÄÜ»áÒýÆð¾«×ÓµÄ״̬Ťת¡£¹ÌÈ»ÉÐδÆÀ¹À±È¿¨Â³°·¶Ô¾«×Ó״̬µÄÓ°Ï죬ÇÒ½ÓÊܱ¾Æ·Ò½ÖεϼÕßÉÐδ»ã±¨´ËÀà±ä¶¯£¬µ«»¼ÕߺÍ/»òÆä°éÂÂÔÚ±¾Æ·Ò½ÖÎÆÚ¼äºÍÒ½Öκó130ÌìÄÚÓ¦²ÉÈ¡³ä·ÖµÄ±ÜÔдëÊ©¡£
ÔÚ½ÓÊܱ¾Æ·Ò½ÖεϼÕßÖÐÓб¨Â·Ïã¶¹ËØ¿¹Äý×÷ÓõļÓǿЧӦ£¬Õâ¿ÉÄܵ¼ÖÂÄýѪøԹ¦·ò(PT)µ¢¸éºÍ¹ú¼Ê³ß¶È»¯±ÈÂÊ(INB)Ôö³¤¡£ÓÐЩ²¡ÀýÓë³öѪ·çÏÕÓйء£Òò¶ø£¬½¨ÒéÇ×êǼà²âPT/INR£¬²¢Ë¼¿¼µ÷Õû¿¹Äý¼Á¼ÁÁ¿(¼û¡¾²»Á¼·´Ó³¡¿ºÍ¡¾Ò©ÎïÏ໥×÷Óá¿)¡£
¶Ô¼ÝÊ»ºÍ²Ù×÷»úеÄÜÁ¦µÄÓ°Ïì
±¾Æ·²»»áÓ°Ï첡È˼ÝÊ»¼°²Ù×÷»úеµÄÄÜÁ¦¡£µ«¸Ã°ÑÎÈ£¬ÒòżȻ¿ÉÄÜ»á³öÏÖÊÈ˯£¬Óйý´ËÀà×÷ÓõIJ¡ÈËÓ¦ÓèÒÔ°ÑÎÈ¡£
¡¾Ôи¾¼°²¸ÈéÆÚ¸¾Å®ÓÃÒ©¡¿»³Ì¥£º±È¿¨Â³°·½ûÓÃÓÚÅ®ÐÔ»¼Õߣ¬Ôи¾ÑϽûʹÓÃ(¼û¡¾½û¼É¡¿)¡£²¸È飺²¸ÈéÆÚ½ûÓñȿ¨Â³°·¡£ÉúÓýÁ¦£ºÔÚ¶¯Îï×êÑÐÖй۲쵽ÐÛÐÔÉúÓýÁ¦µÄ¿ÉÄæÐÔΣÏÕ(¼û¡¾Ò©Àí¶¾Àí¡¿)¡£¹Ê´§¶ÈÄÐÐÔ´æÔÚµÍÉúÓýÁ¦ÆÚ»òÎÞÉúÓýÁ¦ÆÚ¡£
¡¾¶ùͯÓÃÒ©¡¿±¾Æ·½ûÓÃÓÚ¶ùͯ¡£Çë°Ý¼û¡¾Ó÷¨ÓÃÁ¿¡¿²¿ÃŵľßÌåÃèÊö¡£
¡¾ÀÏÄêÓÃÒ©¡¿Çë°Ý¼û¡¾Ó÷¨ÓÃÁ¿¡¿²¿ÃŵľßÌåÃèÊö¡£
¡¾Ò©ÎïÏ໥×÷Óá¿
±¾Æ·ÓëLHRHÀàËÆÎïÖ®¼äÎÞÈκÎҩЧѧ»òÒ©´ú¶¯Á¦Ñ§·½ÃæµÄÏ໥×÷Óá£
Ìå±íÊÔÑéÏÔʾR-±È¿¨Â³°·ÊÇCYP3A4µÄÒÖÔì¼Á£¬¶ÔCYP2C9£¬2C19ºÍ2D6µÄ»îÐÔÓнÏÓ×µÄÒÖÔì×÷Óá£
¹ÌÈ»ÔÚÒÔ°²Ìæ±ÈÁÖΪϸ°ûÉ«ËØP450(CP)»îÐÔ±êÖ¾ÎïµÄÁÙ´²×êÑÐÖÐδ·¢ÏÖÓ뱾Ʒ֮¼äDZÔÚÒ©ÎïÏ໥×÷ÓõÄÖ¤¾Ý£¬µ«ÔÚ½áºÏʹÓñ¾Æ·28Ììºó£¬¾ùÔÈßä´ïßòÂØÂ¶³öˮƽ(AUC)Ôö³¤ÁË80%¡£¶ÔÓÚÒ½ÖÎÖ¸ÊýÁìÓòÓ×µÄÒ©Î¸ÃÔö³¤Ë®Æ½¿ÉÓµÓÐÓйØÐÔ¡£Òò¶ø£¬½û¼É½áºÏʹÓÃÌØ·ÇÄǶ¨£¬°¢Ë¾ßäßò»òÎ÷ɳ±ÈÀû(¼û¡¾½û¼É¡¿)£¬ÇÒµ±±¾Æ·Óë»·æß¾úËØºÍ¸ÆÍ¨Â·×èÖͼÁ½áºÏÀûÓÃʱӦÉóÉ÷¡£ÓÈÆäµ±³öÏÖÔö³¤Ò©Ð§»òÒ©Îï²»Á¼·´Ó³¼£Ïóʱ£¬¿ÉÄܱØÒª¼õµÍÕâЩҩÎïµÄ¼ÁÁ¿¡£¶Ô»·æß¾úËØ£¬ÍƼöÔÚ±¾Æ·Ò½ÖÎÆðÍ·»òʵÏÖºóÇ×êǼà²âѪ½¬Å¨¶ÈºÍÁÙ´²Çé¿ö¡£
µ±±¾Æ·ÓëÒÖÔìÒ©ÎïÑõ»¯µÄÆäËûÒ©ÎÈçÎ÷ßäÌæ¶¡ºÍͪ¿µßòͬʱʹÓÃʱӦÉóÉ÷¡£ÀíÂÛÉÏ£¬ÕâÑùÄܹ»ÒýÆð±¾Æ·Ñª½¬Å¨¶ÈÔö³¤£¬´Ó¶øÀíÂÛÉÏÔö³¤Ò©ÎïµÄ¸±×÷Óá£
Ìå±í×êÑÐÅú×¢±¾Æ·Äܹ»ÓëÏã¶¹ËØÀ࿹Äý¼Á£¬È磺»ª·¨ÁÖ£¬¾ºÕùÆäµ°°×½áºÏµã¡£ÒÑÓлª·¨ÁÖºÍÆäËûÏã¶¹ËØÀ࿹Äý¼ÁºÍ±¾Æ·½áºÏʹÓÃʱ¿¹Äý×÷ÓÃÔö³¤µÄ±¨Â·¡£Òò¶ø½¨ÒéÔڹ鲢½ÓÊÜÏã¶¹ËØÀ࿹Äý¼ÁºÍ±È¿¨Â³°·Ò½ÖεIJ¡ÈËÖУ¬Ó¦Ç×êǼà²âPTºÍINR£¬²¢Ë¼¿¼¿ÉÄܱØÒªµ÷Õû¿¹Äý¼ÁµÄ¼ÁÁ¿(¼û¡¾²»Á¼·´Ó³¡¿ºÍ¡¾µ±¿àÖÔÏî¡¿)¡£
ÓÉÓÚÐÛ¼¤ËØñݶáÒ½ÖοÉÄܻᵢ¸éQT¼äÆÚ£¬Ó¦¶Ô±¾Æ·ÓëÒÑÖª»áµ¢¸éQT¼äÆÚ»òÄÜÓÕµ¼¼â¶ËÐýתÐÍÊÒÐÔÐ͝¹ý¿ìµÄÒ©ÎïµÄ¹é²¢ÓÃÒ©½øÐÐ×ÐϸÆÀ¼Û£¬ÈçIAÀà(Èç¿üÄá¶¡¡¢±ûßÁ°·)»òIIIÀà(Èç°·µâͪ¡¢Ë÷ËûÂå¶û¡¢¶à·ÇÀûÌØ¡¢ÒÁ²¼ÀûÌØ)¿¹ÐÄÂɱä̬ҩ¡¢ÃÀɳͪ¡¢ÄªÎ÷ɳÐÇ¡¢¿¹ÐÄÁ鲡ҩµÈ(¼û¡¾µ±¿àÖÔÏî¡¿)¡£
¶ùͯÈËȺ£º½öÔÚ³ÉÈËÖнøÐйýÏ໥×÷ÓÃ×êÑС£
¡¾Ò©Îï¹ýÁ¿¡¿
ûÓÐÈËÀà¹ýÁ¿µÄ¾Ñ飬ûÓÐÌØÐ§µÄ½âÒ©£¬Ó¦¸Ã¶ÔÖ¢Ò½ÖΡ£Í¸Îö¿ÉÄÜûÓÐÔ®ÊÖ£¬ÓÉÓÚ±¾Æ·Óëµ°°×¸ß¶È½áºÏÇÒÔÚÄòÒºÖÐÒÔ·ÇÕæÏàÉø³ö¡£µ«Í¨³£µÄÖ§³ÖÁÆ·¨ÊDZØÒªµÄ£¬ÕâÔ̺¬ÐÔÃüÌåÕ÷µÄÇ×êǼà²â¡£
¡¾Ò©Àí¶¾Àí¡¿
Ò©Àí×÷ÓÃ
±È¿¨Â³°·ÊôÓÚ·ÇçÞÌåÀàÐÛ¼¤ËØÊÜÌåÒÖÔì¼Á£¬¿Éͨ¹ýÓë°Ð×éÖ¯ÖеÄϸ°ûÖÊÐÛÐÔ¼¤ËØÊÜÌå½áºÏ£¬ÆëÈ«ÒÖÔìÐÛÐÔ¼¤ËصÄ×÷Óá£ÖкÍÐÛÐÔ¼¤ËغÍ/»ò½â³ýÐÛÐÔ¼¤ËØÆðÔ´¿É¶ÔÐÛÐÔ¼¤ËØÃô¸ÐµÄǰÁÐÏÙ°©ÆðÒ½ÖÎ×÷Óá£
µ±±È¿¨Â³°·Óë´Ù»ÆÌå¼¤ËØ¿ªÊͼ¤ËØ(LHRE)ÀàËÆÎï½áºÏÒ½ÖÎʱ£¬²»»áÓ°ÏìÓÉLHERHÀàËÆÎï²úÉúµÄ¶ÔѪÇåØºÍªµÄÒÖÔì×÷Óá£ÔÚµ¥¶ÀʹÓñȿ¨Â³°·Ò½ÖÎǰÁÐÏÙ°©µÄÁÙ´²ÊÔÑéÖУ¬¿É¹Û²ìµ½ÑªÇåØºÍªºÍ´Æ¶þ´¼µÄÉý¸ß¡£
ÔÚ½ÓÊܱȿ¨Â³°·ºÍLHRHÀàËÆÎïÒ½ÖΣ¬ºóÒòǰÁÐÏÙ°©½øÕ¹µ¼ÖÂÍ£Óñȿ¨Â³°·µÄÑÇ×黼ÕßÖУ¬¿ÉÄÜ»áÒýÆðǰÁÐÏÙÌØÒìÐÔ¿¹Ô(PSA)Ï÷¼õºÍ/»ò¿¹ÐÛÐÔ¼¤Ëس·Ò©ÐÔ×ÛºÏÕ÷¡£
¶¾Àí×êÑÐ
ÒÅ´«¶¾ÐÔ
±È¿¨Â³°·½Íĸ»ùÒòÍ»±äÊÔÑé¡¢AmesÊÔÑé¡¢CHO/HGPRT»ùÒòÍ»±äÊÔÑé¡¢ÈËÁܰÍϸ°ûÒÅ´«Ñ§ÊÔÑé¡¢Ó×Êó΢ºËÊÔÑé¡¢´óÊó¹ÇËèϸ°ûÒÅ´«Ñ§ÊÔÑéÁ˾ÖΪÒõÐÔ¡£
ÉúÖ³¶¾ÐÔ
³Á¸´¸øÒ©¶¾ÐÔ×êÑÐÏÔʾ£¬ÔÚËùÓÐÊÜÊÔ¶¯ÎïÖÖÊô¾ù¿É¼ûغÍèÇúϸ¾«¹ÜήËõ£¬ÌáÐѱȿ¨Â³°·µÄ¿¹ÐÛ¼¤ËØÐ§Ó¦¡£´óÊó6¸öÔºÍ12¸öÔ³Á¸´¸øÒ©¶¾ÐÔÊÔÑ飬ÔÚԼΪÈËÓÃÍÆ¼ö¼ÁÁ¿Â¶³öÁ¿µÄ2±¶Ï³öϳÁºÍèήËõ¡£È®12¸öÔ³Á¸´¸øÒ©¶¾ÐÔÊÔÑ飬ÔÚԼΪÈËÓÃÍÆ¼ö¼ÁÁ¿Â¶³öÁ¿µÄ7±¶Ï³öϳÁºÍèήËõ¡£
ÐÛÐÔ´óÊó´ÍÓë±È¿¨Â³°·250mg/kg/Ìì(ԼΪÈËÓÃÍÆ¼ö¼ÁÁ¿Â¶³öÁ¿µÄ2±¶)£¬³õ´Î½»ÅäµÄ½»Åä¾àÀëºÍ½»Åä³É¹¦Ê±³¤Ôö³¤£¬µ«½»Åä³É¹¦ºó¶ÔÉúÓýÁ¦Î´¼ûÏÔÖøÓ°Ïì¡£¸øÒ©11Öܺó£¬ÕâЩ×÷Óþ7Öܿɸ´Ô¡£
´ÆÐÔ´óÊó´ÍÓë±È¿¨Â³°·1¡¢10¡¢250mg/kg/Ìì(ÂÔµÍÓÚÈËÓÃÍÆ¼ö¼ÁÁ¿Â¶³öÁ¿µÄ2±¶)£¬¿ÉÔö³¤·¢ÇéÖÜÆÚ·¸·¨¹æ£¬µ«¶ÔÉúÓýÁ¦Î´¼ûÏÔÖøÓ°Ïì¡£
µ®Éúǰºó·¢Óý¶¾ÐÔÊÔÑéÖУ¬´óÊó´ÍÓë±È¿¨Â³°·10mg/kg/Ìì(ԼΪÈËÓÃÍÆ¼ö¼ÁÁ¿Â¶³öÁ¿µÄ0.7±¶)¼°ÒÔÉϼÁÁ¿£¬×Ó´ú´ÆÐÔ´óÊóµÄ»³Ì¥ÂÊÏ÷¼õ¡£»³Ì¥´óÊó´ÍÓë±È¿¨Â³°·10mg/kg/Ìì(ԼΪÈËÓÃÍÆ¼ö¼ÁÁ¿Â¶³öÁ¿µÄ0.7±¶)µ¼ÖÂ×Ó´úÐÛÐÔ´óÊó´ÆÐÔ»¯£¬¿É¼ûÄò·ÏÂÁѼ°Ñôðô¡£
ÅßÌ¥¨CÌ¥×з¢Óý¶¾ÐÔÊÔÑéÖУ¬»³Ì¥´óÊóÔÚÆ÷¹ÙÐÎ³ÉÆÚ(»³Ì¥µÚ6-15Ìì)´ÍÓë±È¿¨Â³°·10mg/kg/Ìì¼°ÒÔÉϼÁÁ¿(ԼΪÈËÓÃÍÆ¼ö¼ÁÁ¿Â¶³öÁ¿µÄ0.7-2±¶)£¬ÐÛÐÔÌ¥×гöÏÖ¸ØÖ³¾àÀëËõ¶Ì¡£
µ®Éúǰºó·¢Óý¶¾ÐÔÊÔÑéÖУ¬´ÆÐÔ´óÊóÔÚ»³Ì¥µÚ7-16Ìì¸øÒ©£¬²¢²¸Ñø×Ó´úÖÁÀëÈé¡£´óÊó´ÍÓë10mg/kg/Ìì(ԼΪÈËÓÃÍÆ¼ö¼ÁÁ¿Â¶³öÁ¿µÄ0.7±¶)¼°ÒÔÉϼÁÁ¿£¬ÐÛÐÔ×Ó´ú³öÏÖ¸ØÖ³¾àÀëËõ¶Ì¡£
ÔÚÁíÒ»Ïîµ®Éúǰºó·¢Óý¶¾ÐÔÊÔÑéÖУ¬´ÆÐÔ´óÊóÔÚ»³Ì¥µÚ16ÌìÖÁ²¸ÈéÆÚ22Ìì¸øÒ©£¬²¢³ÖÐø²¸Ñø×Ó´úÖÁÀëÈé¡£Ç×´ú´ÆÐÔ´óÊóÔÚ250mg/kg/Ìì¼ÁÁ¿ÏÂ(ԼΪÈËÓÃÍÆ¼ö¼ÁÁ¿Â¶³öÁ¿µÄ2±¶)£¬²¸ÈéÆÚͬÎÑ×Ó´ú´æ»îÂʺÍÌå³Á½µµÍ¡£´óÊó´ÍÓë10mg/kg/Ìì(ԼΪÈËÓÃÁÙ´²ÍƼö¼ÁÁ¿Â¶³öÁ¿µÄ0.7±¶)¼°ÒÔÉϼÁÁ¿£¬ÆäÐÛÐÔ×Ó´ú³öÏÖ¸ØÖ³¾àÀëËõ¶Ì¡¢µÚ¶þÐÔÆ÷¹Ù½ÏÓס¢Òþغ¼°Äò·ÏÂÁÑ£¬µ¼ÖÂÆä½»ÅäÄÜÁ¦ºÍÊÚÔÐÄÜÁ¦½µµÍ£¬´ÆÐÔ×Ó´ú»³Ì¥ÂÊÏ÷¼õ¡£
Ö°©ÐÔ
ÔÚ´ÆÐÛ´óÊóºÍÓ×ÊóÁ½ÄêÖ°©ÐÔÊÔÑ飬¾¿Ú´ÍÓë±È¿¨Â³°·5¡¢15¡¢75mg/kg/Ì죬³öÏÖ¶àÖÖÖ×Áö°ÐÆ÷¹ÙЧӦ£¬ÕâЩÖ×ÁöÓÕ·¢Óë±È¿¨Â³°·µÄ¿¹ÐÛ¼¤ËØ×÷ÓÃÓйء£ÐÛÐÔ´óÊóÔÚËùÓмÁÁ¿Ë®Æ½ÏÂ(5mg/kg/Ìì¼ÁÁ¿ÏÂÎÈ̬ѪҩŨ¶ÈԼΪÈËÓÃÍÆ¼ö¼ÁÁ¿Â¶³öÁ¿µÄ0.7±¶)³öϳÁºÍèÁ¼ÐÔ¼äÖÊϸ°ûÁö£¬´ÆÐÔ´óÊóÔÚ75mg /kg/Ìì¼ÁÁ¿ÏÂ(ԼΪÈËÓÃÍÆ¼ö¼ÁÁ¿Â¶³öÁ¿µÄ1.5±¶)³öÏÖ×Ó¹¬ÏÙ°©¡£»¼ÕßÖÐÉÐδ·¢Ï³ÁºÍè¼äÖÊϸ°ûÔöÉú£¬×Ó¹¬Ö×ÁöÓëÖ¸±ê»¼ÕßȺÌåÎ޹ء£
ÐÛÐÔÓ×Êó¾¿Ú´ÍÓë±È¿¨Â³°·75mg/kg/Ìì(ԼΪÈËÓÃÍÆ¼ö¼ÁÁ¿Â¶³öÁ¿µÄ4±¶)£¬ÒýÆð¸Îϸ°û°©²úÉúÂÊ΢Ôö¡£´óÊó¾¿Ú´ÍÓë±È¿¨Â³°·5mg/kg/Ìì(ԼΪÈËÓÃÍÆ¼ö¼ÁÁ¿Â¶³öÁ¿µÄ0.7±¶£©¼°ÒÔÉϼÁÁ¿£¬ÒýÆðÁ¼ÐÔ¼××´ÏÙÂËÅÝϸ°ûÏÙÁö²úÉúÂÊÔö³¤¡£ÕâЩÖ×ÁöÓÕ·¢Ó붯Îï¶¾ÐÔÊÔÑéÖиÎøÓÕµ¼µÄ·ÇÖ×ÁöÓÕ·¢½øÕ¹µÄŤתÓйء£ÔÚÈËÌåÖУ¬ÉÐδ·¢Ïֱȿ¨Â³°·ÓµÓÐøÓÕµ¼×÷Óá£Î´ÌáÐѱȿ¨Â³°·ÓµÓÐÒÅ´«¶¾ÐÔÖ°©×÷ÓÃ
¡¾Ò©´ú¶¯Á¦Ñ§¡¿
ÎüÊÕ
±¾Æ·¾¿Ú·þÎüÊÕÓÅÁ¼¡£Ã»ÓÐÖ¤¾ÝÅúעʳƷ¶ÔÆäÉúÎïÀûÓöȷ½Ãæ´æÔÚÖ°ºÎÁÙ´²ÓйصÄÓ°Ïì¡£
É¢²¼
±¾Æ·Óëµ°°×¸ß¶È½áºÏ(ÏûÐýÌå96%£¬(R)-¶ÔÓ³Ìå>99%)²¢±»¿í·º´úл(¾Ñõ»¯¼°ÆÏÌÑÌÇÈ©Ëữ)£¬Æä´úл²úÆ·ÒÔÏÕЩһÑùµÄ±ÈÀý¾Éö¼°µ¨½â³ý¡£
ÉúÎïת»¯
(S)-¶ÔÓ³ÌåÏà¶Ô(R)-¶ÔÓ³Ìå½â³ý½ÏΪѸ¿ì£¬ºóÕßµÄѪ½¬¶Ï¸ù°ëË¥ÆÚΪһÖÜ¡£
ÔÚ±¾Æ·µÄÖðÈÕ(50mgºÍ150mg)ÓÃÁ¿Ï£¬(R)-¶ÔÓ³ÌåÒòÆä°ëË¥ÆÚ³¤£¬ÔÚѪ½¬ÖÐÐî»ýÁËÔ¼10±¶¡£
µ±ÖðÈÕ·þÓñ¾Æ·50mgʱ£¬(R)-¶ÔÓ³ÌåµÄÎÈ̬Ѫ½¬Å¨¶ÈÔ¼9¦Ìg/ml£¬ÎÈ̬ʱÓÐЧ(R)¨D¶ÔÓ³ÌåÕ¼×ÜÑ»·ÄÚÒ©Á¿µÄ99%¡£
µ±ÖðÈÕ·þÓñ¾Æ·150mgʱ£¬(R)-¶ÔÓ³ÌåµÄÎÈ̬Ѫ½¬Å¨¶ÈԼΪ22¦Ìg/ml£¬ÔÚÎÈ̬ʱÓÐЧ(R)-¶ÔÓ³ÌåÕ¼×ÜÑ»·ÄÚÒ©Á¿µÄ99%¡£
½â³ý
½ÓÊܱ¾Æ·150mgÒ½ÖεÄÄÐÐÔ»¼Õß¾«ÒºÖÐR-±È¿¨Â³°·¾ùŨ¶ÈΪ4.9¦Ìg/ml£¬Í¨¹ýÐÔÉúÑĴﵽŮÐÔÌåÄÚÁ¿µÍ£¬Ô¼0.3¦Ìg/kg¡£¶¯ÎïÊÔÑéÅú×¢´ËŨ¶È²»¼°ÒÔ¶Ô×Ó´ú²úÉúÓ°Ïì¡£
ÌØÊâÈËȺ
(R)-¶ÔÓ³ÌåµÄÒ©´ú¶¯Á¦Ñ§²»ÊÜ´ºÇï¡¢ÉöÇÖº¦»òÇá¡¢ÖжȸÎÇÖº¦µÄÓ°Ïì¡£ÓÐÖ¤¾ÝÅú×¢ÔÚÑϳÁ¸ÎÇÖº¦²¡ÀýÖУ¬(R)Ò»¶ÔÓ³ÌåѪ½¬¶Ï¸ù½ÏÂý¡£
¡¾Öü²Ø¡¿ÃÜ·â±£Áô
¡¾°ü×°¡¿¿Ú·þ¹ÌÌåÒ©ÓøßÃܶȾÛÒÒϩƿ£¬30Á£/Æ¿
¡¾ÓÐЧÆÚ¡¿24¸öÔÂ
¡¾Ö´Ðг߶ȡ¿¹ú¶ÈÒ©Æ·¼à¶½ÖÎÀí¾Ö³ß¶ÈYBH08362021
¡¾ºË×¼Îĺš¿¹úÒ©×¼×ÖH20060983
¡¾ÉÏÊÐÐí¿É³ÖÓÐÈË¡¿Ãû³Æ£ºÉ½Î÷±ØÓ®ÑÇÖÞÔìÒ©¹É·ÝÓÐÏÞ¹«Ë¾
×¢²áµØÖ·£ºÉ½Î÷Ê¡³¤ÖÎÊÐÉϵ³Çø¹âÃ÷ÄÏ·±ØÓ®ÑÇÖ޿Ƽ¼Ô°
¡¾³ö²úÆóÒµ¡¿ÆóÒµÃû³Æ£ºÉ½Î÷±ØÓ®ÑÇÖÞÔìÒ©¹É·ÝÓÐÏÞ¹«Ë¾
³ö²úµØÖ·£ºÉ½Î÷Ê¡³¤ÖÎÊÐÉϵ³Çø¹âÃ÷ÄÏ·±ØÓ®ÑÇÖ޿Ƽ¼Ô°
ÓÊÕþ±àÂ룺047100
µç»°ºÅÂ룺0355-8096088
´«ÕæºÅÂ룺0355-8096055
꿅᣼www.zdjt.com

¡¾Ò©Æ·Ãû³Æ¡¿Í¨ÓÃÃû³Æ£º±È¿¨Â³°·½ºÄÒ
ÉÌÆ·Ãû³Æ£ºÑÒÁÐÊæ
Ó¢ÎÄÃû³Æ£ºBicalutamide Capsules
ººÓïÆ´Òô£ºBikalu' an Jiaonang
¡¾³É·Ý¡¿±¾Æ·ÖØÒª³É·ÝΪ±È¿¨Â³°·¡£
»¯Ì¨¸¦³Æ£º(¡À)-N-[4-Çè»ù-3-(Èý·ú¼×»ù)±½»ù]-3-[(4-·ú±½»ù)»Çõ£»ù]-2-ôÇ»ù-2-¼×»ù±ûõ£°·
»¯Ñ§½á¹¹Ê½£º

·Ö×Óʽ£ºC18H14F4N2O4S
·Ö×ÓÁ¿£º430.37
¡¾ÐÔ×´¡¿±¾Æ·ÄÚÈÝÎïΪ°×É«»òÀà°×É«¿ÅÁ£»ò·ÛÄ©¡£
¡¾ÊÊÓ¦Ö¢¡¿1¡¢50mgÖðÈÕ£ºÓë´Ù»ÆÌåÌìÉúËØ¿ªÊͼ¤ËØ(LHRH)ÀàËÆÎï»ò±í¿ÆØºÍèÇгýÊõ½áºÏÀûÓÃÓÚÍíÆÚǰÁÐÏÙ°©µÄÒ½ÖΡ£2¡¢150mgÖðÈÕ£ºÓÃÓÚÒ½Öβ¿ÃÅÍíÆÚ¡¢ÎÞÔ¶´¦×ªÒƵÄǰÁÐÏÙ°©»¼Õߣ¬ÕâЩ»¼Õß²»ºÏÊÊ»ò²»Ô¸½ÓÊÜ±í¿ÆÈ¥ÊÆÊõ»òÆäËûÄÚ¿ÆÒ½ÖΡ£
¡¾¹æ¸ñ¡¿50mg
¡¾Ó÷¨ÓÃÁ¿¡¿50mgÖðÈÕ£ºÓë´Ù»ÆÌåÌìÉúËØ¿ªÊͼ¤ËØ(LHRH)ÀàËÆÎï»ò±í¿ÆØºÍèÇгýÊõ½áºÏÀûÓÃÓÚÍíÆÚǰÁÐÏÙ°©µÄÒ½ÖΡ£³ÉÈË£º³ÉÄêÄÐÐÔÔ̺¬ÀÏÄêÈË£¬¿Ú·þ£¬Ò»ÌìÒ»Á£(50mg)£¬Ò»ÌìÒ»´Î£¬Óñ¾Æ·Ò½ÖÎÓ¦ÔÚÆðÍ·ÓÃLHRHÀàËÆÎïÒ½ÖÎ֮ǰÖÁÉÙ3ÌìÆðÍ·£¬»òÓë±í¿ÆØºÍèÇгýÊõÒ½ÖÎͬʱÆðÍ·¡£¶ùͯ£º±¾Æ·½ûÓÃÓÚ¶ùͯ¡£ÉöÇÖº¦£º¶ÔÓÚÉöÇÖº¦µÄ²¡ÈËÎÞÐèµ÷Õû¼ÁÁ¿¡£¸ÎÇÖº¦£º¶ÔÓÚÇá¶È¸ÎÇÖº¦µÄ²¡ÈËÎÞÐèµ÷Õû¼ÁÁ¿£¬ÖгÁ¶È¸ÎΣÏյIJ¡ÈË¿ÉÄܲúÉúÒ©ÎïÐî»ý(¼û¡¾µ±¿àÖÔÏî¡¿)¡£150mgÖðÈÕ£ºÓÃÓÚÒ½Öβ¿ÃÅÍíÆÚ¡¢ÎÞÔ¶´¦×ªÒƵÄǰÁÐÏÙ°©»¼Õߣ¬ÕâЩ»¼Õß²»ºÏÊÊ»ò²»Ô¸½ÓÊÜ±í¿ÆÈ¥ÊÆÊõ»òÆäËûÄÚ¿ÆÒ½ÖΡ£³ÉÄêÄÐÐÔÔ̺¬ÀÏÄêÈË£º¿Ú·þ£¬Ò»ÌìÒ»´Î£¬Ò»´ÎÈýÁ£50mg½ºÄÒ¼Á¡£±¾Æ·Ó¦³ÖÐø·þÓÃÖÁÉÙÁ½Äê»òµ½¼²²¡½øÕ¹ÎªÖ¹¡£ÉöÇÖº¦£º¶ÔÓÚÉöÇÖº¦µÄ²¡ÈËÎÞÐèµ÷Õû¼ÁÁ¿¡£¸ÎÇÖº¦£º¶ÔÓÚÇá¶È¸ÎÇÖº¦µÄ²¡ÈËÎÞÐèµ÷Õû¼ÁÁ¿£¬ÖгÁ¶È¸ÎΣÏյIJ¡ÈË¿ÉÄܲúÉúÒ©ÎïÐî»ý(¼û¡¾µ±¿àÖÔÏî¡¿)¡£
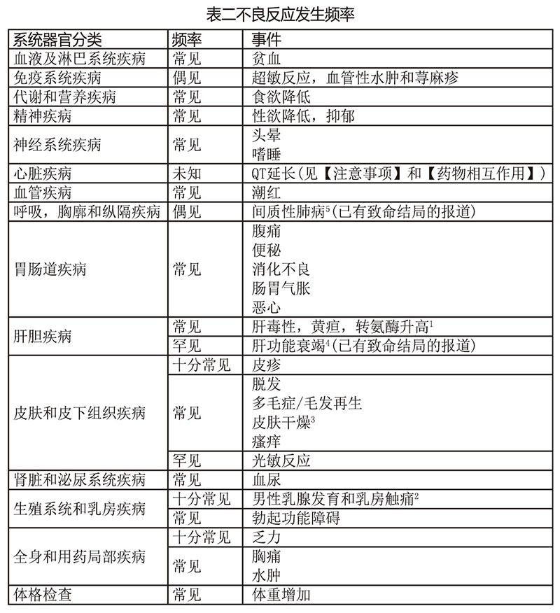
¡¾²»Á¼·´Ó³)¡¿1¡¢50mgÖðÈÕ£¬ÓÃÓÚÓë´Ù»ÆÌåÌìÉúËØ¿ªÊͼ¤ËØ(LHRH)ÀàËÆÎï»ò±í¿ÆØºÍèÇгýÊõ½áºÏÀûÓÃÓÚÍíÆÚǰÁÐÏÙ°©µÄÒ½ÖΣº
±¾½ÚÖеIJ»Á¼·´Ó³½ç˵ÈçÏ£º¼«¶È³£¼û(¡Ý1/10)£»³£¼û(¡Ý1/100ÇÒ(1/10)£»Å¼¼û(¡Ý1/1£¬000ÇÒ<1/100)©rº±¼û(¡Ý1/10£¬000ÇÒ<(1/1£¬000)£»¼«¶Èº±¼û(<1/10£¬000)£»Î´Öª(²»ÄÜÆ¾¾ÝÒѺ±¼û¾ÝÆÀ¹À)¡£
2)150mgÖðÈÕÓÃÓÚÒ½Öβ¿ÃÅÍíÆÚ¡¢ÎÞÔ¶´¦×ªÒƵÄǰÁÐÏÙ°©»¼Õߣ¬ÕâЩ»¼Õß²»ºÏÊÊ»ò²»Ô¸½ÓÊÜ±í¿ÆÈ¥ÊÆÊõ»òÆäËûÄÚ¿ÆÒ½ÖΣº
±¾½ÚÖеIJ»Á¼·´Ó³½ç˵ÈçÏ£º¼«¶È³£¼û(¡Ý1/10)£»³£¼û(>1/100ÇÒ<1/10)£»Å¼¼û(¡Ý1£¬000ÇÒ<1/100)£¬º±¼û(¡Ý1/10£¬000ÇÒ(<1/1£¬000)£»¼«¶Èº±¼û(<1/10£¬000)£»Î´Öª(²»ÄÜÆ¾¾ÝÒѺ±¼û¾ÝÆÀ¹À)¡£

1¡¢¸Î¹¦Å¤×ªº±ÓÐÑϳÁÇé¿ö£¬ÕâЩŤת¶àΪһ¹ýÐԵ쬳ÖÐøÒ½Öλò¶ôÖÆÒ½Öξù¿ÉÖð²½ÏûÍË»ò¸ÄÉÆ¡£
2¡¢ÔÚÉóºËÉÏÊкóÊý¾ÝºóÁÐΪҩÎï²»Á¼·´Ó³¡£Æ¾¾ÝÊ¢¿ªÐÔEPC×êÑÐÖб¾Æ·150mgÒ½ÖÎ×黼Õ߻㱨µÄ¸ÎÖ°ÄÜË¥½ß²»Á¼ÊÂÎñ²úÉúÂÊ£¬È·¶¨²úÉúƵÂÊ¡£
3¡¢¿ÉËæØºÍèÇгýÊõ¼õÇá¡£
4¡¢ÔÚÓÃLHRHÀàËÆÎïÓ뿹ÐÛ¼¤ËØÒ½ÖÎǰÁÐÏÙ°©µÄÒ©ÎïÊ¢Ðв¡Ñ§×êÑÐÖй۲쵽£¬µ±Ê¹Óñ¾Æ·50mgÓëLHRHÀàËÆÎïÁªÓÃʱ·çÏÕËÆºõÔö³¤£¬µ«±¾Æ·150mgµ¥¶ÀÓÃÓÚÒ½ÖÎǰÁÐÏÙ°©Ê±·çÏÕÎÞÏÔÖøÔö³¤¡£
5¡¢ÔÚÉóºËÉÏÊкóÊý¾ÝºóÁÐΪҩÎï²»Á¼·´Ó³¡£Æ¾¾ÝEPC×êÑÐÖб¾Æ·150mgËæ»úÒ½Öν׶λ㱨µÄ¼äÖÊÐԷβ¡²»Á¼ÊÂÎñ²úÉúÂÊ£¬È·¶¨²úÉúƵÂÊ¡£

1¡¢¸Î¹¦Å¤×ªº±ÓÐÑϳÁÇé¿ö£¬ÕâЩŤת¶àΪһ¹ýÐԵ쬳ÖÐøÒ½Öλò¶ôÖÆÒ½Öξù¿ÉÖð²½ÏûÍË»ò¸ÄÉÆ¡£
2¡¢´óÎÞÊý½ÓÊܱ¾Æ·150mgµ¥Ò©Ò½ÖεϼÕ߻㱨ÄÐ×ÓÈéÏÙ·¢ÓýºÍ/»òÈé·¿ÌÛÍ´¡£×êÑÐÖУ¬5%»¼ÕßµÄÉÏÊöÖ¢×´½ÏÑϳÁ¡£Ò½ÖÎÖÕ³¡ºó£¬ÓÈÆäÊǵ¢¸éÒ½Öκó£¬ÄÐ×ÓÈéÏÙ·¢ÓýÎÞ·¨×ÔÐлº½â¡£
3¡¢Æ¾¾ÝEPC×êÑе±Ñ¡È¡µÄ±àÂë¹æ¶¨£¬¡°Æ¤·ô¸ÉÔ²»Á¼ÊÂÎñ±àÂëΪCOSTARTÊõÓïϵġ°Æ¤Õ¡£Òò¶ø£¬ÎÞ·¨È·¶¨±¾Æ·150mg¼ÁÁ¿µÄµ¥¸ö²úÉúƵÂÊÀà±ð£¬µ«ÊÇ£¬Èç¹ûÓë50mg¼ÁÁ¿µÄ²úÉúƵÂÊÒ»Ñù¡£
4¡¢ÔÚÉóºËÉÏÊкóÊý¾ÝºóÁÐΪҩÎï²»Á¼·´Ó³¡£Æ¾¾ÝEPC×êÑÐÖб¾Æ·150mgÒ½ÖÎ×黼Õ߻㱨µÄ¸ÎÖ°ÄÜË¥½ß²»Á¼ÊÂÎñ²úÉúÂÊ£¬È·¶¨²úÉúƵÂÊ¡£
5¡¢ÔÚÉóºËÉÏÊкóÊý¾ÝºóÁÐΪҩÎï²»Á¼·´Ó³¡£Æ¾¾ÝEPC×êÑÐÖб¾Æ·150mgËæ»úÒ½Öν׶λ㱨µÄ¼äÖÊÐԷβ¡²»Á¼ÊÂÎñ²úÉúÂÊ£¬È·¶¨²úÉúƵÂÊ¡£
PTºÍINRµ¢¸é
ÔÚÉÏÊкó¼à²âÖÐÒÑ·¢ÏÖÓÉÓÚÏã¶¹ËØ¿¹Äý¼ÁÓ뱾Ʒ֮¼äµÄÏ໥×÷Ó㬿ɵ¼ÖÂPTºÍINRµ¢¸é£¬ÉÏÊкóÊý¾Ý±¨Â·ÓгöѪ·çÏÕ(¼û¡¾µ±¿àÖÔÏî¡¿ºÍ¡¾Ò©ÎïÏ໥×÷Óá¿)¡£
ÒÉËÆ²»Á¼·´Ó³»ã±¨
Ò©Æ·»ñÅúºóÉϱ¨ÒÉËÆ²»Á¼·´Ó³¼«¶È³ÁÒª¡£ËüÄܹ»³ÖÐø¼à¿ØÒ©Æ·µÄÀûÒæ/·çÏÕÆ½ºâ¡£Ò©Æ·³ö²úÆóÒµ¡¢¾ÓªÆóÒµºÍÒ½ÁÆ»ú¹¹¸Ãµ±Í¨¹ý¹ú¶ÈÒ©Æ·²»Á¼·´Ó³¼à²âϵͳʵʱÉϱ¨¡£
¡¾½û¼É¡¿
±¾Æ·½ûÓÃÓÚ¸¾Å®ºÍ¶ùͯ(¼û¡¾Ôи¾¼°²¸ÈéÆÚ¸¾Å®ÓÃÒ©¡¿½Ú)¡£
±¾Æ·²»ÄÜÓÃÓÚ¶Ô±¾Æ·»îÐԳɷֻòËÁÒâÒ»ÖÖ¸¨ÁϹýÃôµÄ²¡ÈË¡£
±¾Æ·²»³ÉÓëÌØ·ÇÄǶ¨£¬°¢Ë¾ßäßò»òÎ÷ɳ±ÈÀû½áºÏʹÓÃ(¼û¡¾Ò©ÎïÏ໥×÷Óá¿)¡£
¡¾µ±¿àÖÔÏî¡¿
Ò½ÖÎÆðͷʱӦ½ÓÊÜרҵÈËÊ¿µÄÖ±½Ó¼à¶½¡£
±¾Æ·¿í·ºÔÚ¸ÎÔà´úл¡£Êý¾ÝÅú×¢ÑϳÁ¸ÎÇÖº¦µÄ²¡ÈËÒ©Îï¶Ï¸ù¿ÉÄÜ»á¼õÂý£¬ÓÉ´Ë¿ÉÄܵ¼ÖÂÐî»ý¡£ËùÒÔ±¾Æ·¶ÔÓÐÖÓ×¢³Á¶È¸ÎÇÖº¦µÄ²¡ÈËÓ¦É÷Óá£
ÔÚ±¾Æ·ÉÏÊкóʹÓÃÖÐÓб¨Â·ÒòÑϳÁµÄ¸ÎΣÏÕ(¸ÎË¥½ß)µ¼ÖÂéæÃü»òסԺµÄ²¡Àý(¼û¡¾²»Á¼·´Ó³¡¿)¡£ÕâЩ¸Î¶¾ÐÔͨ³£²úÉúÔÚÒ½ÖÎ×î³õµÄ3-4¸öÔ¡£ÔÚ¶ÔÕÕÁÙ´²ÊÔÑéÖÐԼĪÓÐ1%µÄ»¼ÕßÒò¸ÎÑ×»òÏÔÖøµÄ¸ÎøÉý¸ßÖÕ³¡ÓÃÒ©¡£
ÔÚÆðͷʹÓñ¾Æ·Ò½ÖÎǰ¸Ãµ±¼ì²âѪÇåת°±Ã¸Ë®Æ½£¬ÔÚÒ½ÖÎ×î³õ4¸öÔÂÒÔ¼°Ö®ºó¾ùÓ¦°´¿Ï¶¨¾àÀ붨ÆÚ¼ì²â¡£ÈôÊÇÓÐÌáÐѸÎÖ°Äܲ»È«µÄÁÙ´²Ö¢×´»òÌåÕ÷³öÏÖ£¬Èç¶ñÐÄ¡¢Å»Í¡¢¸¹Í´¡¢·¦Á¦¡¢Ñáʳ¡¢Á÷¸ÐÑùÖ¢×´¡¢ºÚÄò¡¢»Æðã¡¢»òÓÒÉϸ¹´¥Í´µÈ£¬¸Ãµ±¼´¼ì²âѪÇåת°±Ã¸Ë®Æ½£¬³ö¸ñÊÇALT¡£ÈκÎʱ³½»¼Õß³öÏÖ»Æð㣬»òÕßALTÉý¸ßÃ÷¹ýÕý³£ÖµÉÏÏÞ2±¶£¬¸Ãµ±¼´Í£Óñ¾Æ·£¬²¢Ëæ·Ã¼à²â¸ÎÖ°ÄÜ¡£
ÔÚ½ÓÊÜLHERI ¼¤°º¼ÁµÄÄÐÐÔÖй۲쵽ÌÇÄÍÁ¿½µµÍ¡£¶ÔÓÚ×ÔÉí»¼ÓÐÌÇÄò²¡µÄ»¼ÕßÖУ¬Õâ¿ÉÄܲû·¢ÎªÌÇÄò²¡»ò¸ßѪÌDz»ÄÜÓÅÁ¼½ÚÔì¡£Òò¶øÓ¦ÊÔÂǶԽÓÊܱ¾Æ·ÓëLHRH¼¤°º¼Á½áºÏÒ½ÖεϼÕß¼à²âѪÌÇ¡£
±¾Æ·ÏÔʾÒÖÔìϸ°ûÉ«ËØP450(CYP3A4)»îÐÔ£¬Òò¶øµ±ÓëÖØÒªÓÉCYP3A4´úлµÄÒ©Îï½áºÏÀûÓÃʱӦÉóÉ÷(¼û¡¾½û¼É¡¿ºÍ¡¾Ò©ÎïÏ໥×÷Óá¿)¡£
ÓÐÒÅ´«ÐÔ°ëÈéÌDz»ÄÍÊÜ¡¢LappÈéÌÇø²»×ãÖ¢»òÆÏÌÑÌǨC°ëÈéÌÇÎüÊÕ×谵ϼÕß²»µÃ·þÓñ¾Æ·¡£
ÔÚÖðÈÕ150mgÓÃÓÚÒ½Öβ¿ÃÅÍíÆÚ¡¢ÎÞÔ¶´¦×ªÒƵÄǰÁÐÏÙ°©Ê±£¬¶ÔÓÚ³öÏֿ͹ۼ²²¡½øÕ¹°éÓÐǰÁÐÏÙÌØÒìÐÔ¿¹Ô(PSA)Éý¸ßµÄ»¼Õߣ¬Ó¦ÊÔÂÇÖÕ³¡ÓÃÒ©¡£
º±¼ûÇé¿öÏ£¬·þÓñ¾Æ·150mgµÄ»¼Õ߻㱨¹âÃô·´Ó³¡£Ó¦·î¸æ»¼Õß·þÓñ¾Æ·150mgÆÚ¼äÔ¤·ÀÖ±½Ó¶³öÓÚ¹ýÇ¿µÄÑô¹â»ò×ϱíÏßÏ£¬¿É˼¿¼Í¿Ä¨·Àɹ˪¡£Èç¹âÃô·´Ó³³ÖÐø¹¦·ò½Ï³¤ºÍ/»ò½ÏÑϳÁ£¬¸Ãµ±¶ÔÖ¢Ò½ÖΡ£
ÐÛ¼¤ËØñݶáÒ½ÖοÉÄܻᵢ¸éQT¼äÆÚ¡£
È综ÕßÓµÓÐQT¼äÆÚµ¢¸é²¡Ê·£¬»òÓµÓÐQT¼äÆÚµ¢¸éΣÏճɷ֣¬ºÍÔÚ½ÓÊÜ¿ÉÄܻᵢ¸éQT¼äÆÚµÄÒ©ÎïÒ½ÖÎ(¼û¡¾Ò©ÎïÏ໥×÷Óá¿)£¬Ò½ÉúÓ¦ÆÀ¹À»ñÒæ-·çÏձȣ¬Ô̺¬ÔÚÆðͷʹÓñ¾Æ·Ç°ÆÀ¹À¼â¶ËÐýתÐÍÊÒÐÔÐ͝¹ý¿ìµÄ¿ÉÄÜÐÔ¡£
¿¹ÐÛ¼¤ËØÒ½ÖοÉÄÜ»áÒýÆð¾«×ÓµÄ״̬Ťת¡£¹ÌÈ»ÉÐδÆÀ¹À±È¿¨Â³°·¶Ô¾«×Ó״̬µÄÓ°Ï죬ÇÒ½ÓÊܱ¾Æ·Ò½ÖεϼÕßÉÐδ»ã±¨´ËÀà±ä¶¯£¬µ«»¼ÕߺÍ/»òÆä°éÂÂÔÚ±¾Æ·Ò½ÖÎÆÚ¼äºÍÒ½Öκó130ÌìÄÚÓ¦²ÉÈ¡³ä·ÖµÄ±ÜÔдëÊ©¡£
ÔÚ½ÓÊܱ¾Æ·Ò½ÖεϼÕßÖÐÓб¨Â·Ïã¶¹ËØ¿¹Äý×÷ÓõļÓǿЧӦ£¬Õâ¿ÉÄܵ¼ÖÂÄýѪøԹ¦·ò(PT)µ¢¸éºÍ¹ú¼Ê³ß¶È»¯±ÈÂÊ(INB)Ôö³¤¡£ÓÐЩ²¡ÀýÓë³öѪ·çÏÕÓйء£Òò¶ø£¬½¨ÒéÇ×êǼà²âPT/INR£¬²¢Ë¼¿¼µ÷Õû¿¹Äý¼Á¼ÁÁ¿(¼û¡¾²»Á¼·´Ó³¡¿ºÍ¡¾Ò©ÎïÏ໥×÷Óá¿)¡£
¶Ô¼ÝÊ»ºÍ²Ù×÷»úеÄÜÁ¦µÄÓ°Ïì
±¾Æ·²»»áÓ°Ï첡È˼ÝÊ»¼°²Ù×÷»úеµÄÄÜÁ¦¡£µ«¸Ã°ÑÎÈ£¬ÒòżȻ¿ÉÄÜ»á³öÏÖÊÈ˯£¬Óйý´ËÀà×÷ÓõIJ¡ÈËÓ¦ÓèÒÔ°ÑÎÈ¡£
¡¾Ôи¾¼°²¸ÈéÆÚ¸¾Å®ÓÃÒ©¡¿»³Ì¥£º±È¿¨Â³°·½ûÓÃÓÚÅ®ÐÔ»¼Õߣ¬Ôи¾ÑϽûʹÓÃ(¼û¡¾½û¼É¡¿)¡£²¸È飺²¸ÈéÆÚ½ûÓñȿ¨Â³°·¡£ÉúÓýÁ¦£ºÔÚ¶¯Îï×êÑÐÖй۲쵽ÐÛÐÔÉúÓýÁ¦µÄ¿ÉÄæÐÔΣÏÕ(¼û¡¾Ò©Àí¶¾Àí¡¿)¡£¹Ê´§¶ÈÄÐÐÔ´æÔÚµÍÉúÓýÁ¦ÆÚ»òÎÞÉúÓýÁ¦ÆÚ¡£
¡¾¶ùͯÓÃÒ©¡¿±¾Æ·½ûÓÃÓÚ¶ùͯ¡£Çë°Ý¼û¡¾Ó÷¨ÓÃÁ¿¡¿²¿ÃŵľßÌåÃèÊö¡£
¡¾ÀÏÄêÓÃÒ©¡¿Çë°Ý¼û¡¾Ó÷¨ÓÃÁ¿¡¿²¿ÃŵľßÌåÃèÊö¡£
¡¾Ò©ÎïÏ໥×÷Óá¿
±¾Æ·ÓëLHRHÀàËÆÎïÖ®¼äÎÞÈκÎҩЧѧ»òÒ©´ú¶¯Á¦Ñ§·½ÃæµÄÏ໥×÷Óá£
Ìå±íÊÔÑéÏÔʾR-±È¿¨Â³°·ÊÇCYP3A4µÄÒÖÔì¼Á£¬¶ÔCYP2C9£¬2C19ºÍ2D6µÄ»îÐÔÓнÏÓ×µÄÒÖÔì×÷Óá£
¹ÌÈ»ÔÚÒÔ°²Ìæ±ÈÁÖΪϸ°ûÉ«ËØP450(CP)»îÐÔ±êÖ¾ÎïµÄÁÙ´²×êÑÐÖÐδ·¢ÏÖÓ뱾Ʒ֮¼äDZÔÚÒ©ÎïÏ໥×÷ÓõÄÖ¤¾Ý£¬µ«ÔÚ½áºÏʹÓñ¾Æ·28Ììºó£¬¾ùÔÈßä´ïßòÂØÂ¶³öˮƽ(AUC)Ôö³¤ÁË80%¡£¶ÔÓÚÒ½ÖÎÖ¸ÊýÁìÓòÓ×µÄÒ©Î¸ÃÔö³¤Ë®Æ½¿ÉÓµÓÐÓйØÐÔ¡£Òò¶ø£¬½û¼É½áºÏʹÓÃÌØ·ÇÄǶ¨£¬°¢Ë¾ßäßò»òÎ÷ɳ±ÈÀû(¼û¡¾½û¼É¡¿)£¬ÇÒµ±±¾Æ·Óë»·æß¾úËØºÍ¸ÆÍ¨Â·×èÖͼÁ½áºÏÀûÓÃʱӦÉóÉ÷¡£ÓÈÆäµ±³öÏÖÔö³¤Ò©Ð§»òÒ©Îï²»Á¼·´Ó³¼£Ïóʱ£¬¿ÉÄܱØÒª¼õµÍÕâЩҩÎïµÄ¼ÁÁ¿¡£¶Ô»·æß¾úËØ£¬ÍƼöÔÚ±¾Æ·Ò½ÖÎÆðÍ·»òʵÏÖºóÇ×êǼà²âѪ½¬Å¨¶ÈºÍÁÙ´²Çé¿ö¡£
µ±±¾Æ·ÓëÒÖÔìÒ©ÎïÑõ»¯µÄÆäËûÒ©ÎÈçÎ÷ßäÌæ¶¡ºÍͪ¿µßòͬʱʹÓÃʱӦÉóÉ÷¡£ÀíÂÛÉÏ£¬ÕâÑùÄܹ»ÒýÆð±¾Æ·Ñª½¬Å¨¶ÈÔö³¤£¬´Ó¶øÀíÂÛÉÏÔö³¤Ò©ÎïµÄ¸±×÷Óá£
Ìå±í×êÑÐÅú×¢±¾Æ·Äܹ»ÓëÏã¶¹ËØÀ࿹Äý¼Á£¬È磺»ª·¨ÁÖ£¬¾ºÕùÆäµ°°×½áºÏµã¡£ÒÑÓлª·¨ÁÖºÍÆäËûÏã¶¹ËØÀ࿹Äý¼ÁºÍ±¾Æ·½áºÏʹÓÃʱ¿¹Äý×÷ÓÃÔö³¤µÄ±¨Â·¡£Òò¶ø½¨ÒéÔڹ鲢½ÓÊÜÏã¶¹ËØÀ࿹Äý¼ÁºÍ±È¿¨Â³°·Ò½ÖεIJ¡ÈËÖУ¬Ó¦Ç×êǼà²âPTºÍINR£¬²¢Ë¼¿¼¿ÉÄܱØÒªµ÷Õû¿¹Äý¼ÁµÄ¼ÁÁ¿(¼û¡¾²»Á¼·´Ó³¡¿ºÍ¡¾µ±¿àÖÔÏî¡¿)¡£
ÓÉÓÚÐÛ¼¤ËØñݶáÒ½ÖοÉÄܻᵢ¸éQT¼äÆÚ£¬Ó¦¶Ô±¾Æ·ÓëÒÑÖª»áµ¢¸éQT¼äÆÚ»òÄÜÓÕµ¼¼â¶ËÐýתÐÍÊÒÐÔÐ͝¹ý¿ìµÄÒ©ÎïµÄ¹é²¢ÓÃÒ©½øÐÐ×ÐϸÆÀ¼Û£¬ÈçIAÀà(Èç¿üÄá¶¡¡¢±ûßÁ°·)»òIIIÀà(Èç°·µâͪ¡¢Ë÷ËûÂå¶û¡¢¶à·ÇÀûÌØ¡¢ÒÁ²¼ÀûÌØ)¿¹ÐÄÂɱä̬ҩ¡¢ÃÀɳͪ¡¢ÄªÎ÷ɳÐÇ¡¢¿¹ÐÄÁ鲡ҩµÈ(¼û¡¾µ±¿àÖÔÏî¡¿)¡£
¶ùͯÈËȺ£º½öÔÚ³ÉÈËÖнøÐйýÏ໥×÷ÓÃ×êÑС£
¡¾Ò©Îï¹ýÁ¿¡¿
ûÓÐÈËÀà¹ýÁ¿µÄ¾Ñ飬ûÓÐÌØÐ§µÄ½âÒ©£¬Ó¦¸Ã¶ÔÖ¢Ò½ÖΡ£Í¸Îö¿ÉÄÜûÓÐÔ®ÊÖ£¬ÓÉÓÚ±¾Æ·Óëµ°°×¸ß¶È½áºÏÇÒÔÚÄòÒºÖÐÒÔ·ÇÕæÏàÉø³ö¡£µ«Í¨³£µÄÖ§³ÖÁÆ·¨ÊDZØÒªµÄ£¬ÕâÔ̺¬ÐÔÃüÌåÕ÷µÄÇ×êǼà²â¡£
¡¾Ò©Àí¶¾Àí¡¿
Ò©Àí×÷ÓÃ
±È¿¨Â³°·ÊôÓÚ·ÇçÞÌåÀàÐÛ¼¤ËØÊÜÌåÒÖÔì¼Á£¬¿Éͨ¹ýÓë°Ð×éÖ¯ÖеÄϸ°ûÖÊÐÛÐÔ¼¤ËØÊÜÌå½áºÏ£¬ÆëÈ«ÒÖÔìÐÛÐÔ¼¤ËصÄ×÷Óá£ÖкÍÐÛÐÔ¼¤ËغÍ/»ò½â³ýÐÛÐÔ¼¤ËØÆðÔ´¿É¶ÔÐÛÐÔ¼¤ËØÃô¸ÐµÄǰÁÐÏÙ°©ÆðÒ½ÖÎ×÷Óá£
µ±±È¿¨Â³°·Óë´Ù»ÆÌå¼¤ËØ¿ªÊͼ¤ËØ(LHRE)ÀàËÆÎï½áºÏÒ½ÖÎʱ£¬²»»áÓ°ÏìÓÉLHERHÀàËÆÎï²úÉúµÄ¶ÔѪÇåØºÍªµÄÒÖÔì×÷Óá£ÔÚµ¥¶ÀʹÓñȿ¨Â³°·Ò½ÖÎǰÁÐÏÙ°©µÄÁÙ´²ÊÔÑéÖУ¬¿É¹Û²ìµ½ÑªÇåØºÍªºÍ´Æ¶þ´¼µÄÉý¸ß¡£
ÔÚ½ÓÊܱȿ¨Â³°·ºÍLHRHÀàËÆÎïÒ½ÖΣ¬ºóÒòǰÁÐÏÙ°©½øÕ¹µ¼ÖÂÍ£Óñȿ¨Â³°·µÄÑÇ×黼ÕßÖУ¬¿ÉÄÜ»áÒýÆðǰÁÐÏÙÌØÒìÐÔ¿¹Ô(PSA)Ï÷¼õºÍ/»ò¿¹ÐÛÐÔ¼¤Ëس·Ò©ÐÔ×ÛºÏÕ÷¡£
¶¾Àí×êÑÐ
ÒÅ´«¶¾ÐÔ
±È¿¨Â³°·½Íĸ»ùÒòÍ»±äÊÔÑé¡¢AmesÊÔÑé¡¢CHO/HGPRT»ùÒòÍ»±äÊÔÑé¡¢ÈËÁܰÍϸ°ûÒÅ´«Ñ§ÊÔÑé¡¢Ó×Êó΢ºËÊÔÑé¡¢´óÊó¹ÇËèϸ°ûÒÅ´«Ñ§ÊÔÑéÁ˾ÖΪÒõÐÔ¡£
ÉúÖ³¶¾ÐÔ
³Á¸´¸øÒ©¶¾ÐÔ×êÑÐÏÔʾ£¬ÔÚËùÓÐÊÜÊÔ¶¯ÎïÖÖÊô¾ù¿É¼ûغÍèÇúϸ¾«¹ÜήËõ£¬ÌáÐѱȿ¨Â³°·µÄ¿¹ÐÛ¼¤ËØÐ§Ó¦¡£´óÊó6¸öÔºÍ12¸öÔ³Á¸´¸øÒ©¶¾ÐÔÊÔÑ飬ÔÚԼΪÈËÓÃÍÆ¼ö¼ÁÁ¿Â¶³öÁ¿µÄ2±¶Ï³öϳÁºÍèήËõ¡£È®12¸öÔ³Á¸´¸øÒ©¶¾ÐÔÊÔÑ飬ÔÚԼΪÈËÓÃÍÆ¼ö¼ÁÁ¿Â¶³öÁ¿µÄ7±¶Ï³öϳÁºÍèήËõ¡£
ÐÛÐÔ´óÊó´ÍÓë±È¿¨Â³°·250mg/kg/Ìì(ԼΪÈËÓÃÍÆ¼ö¼ÁÁ¿Â¶³öÁ¿µÄ2±¶)£¬³õ´Î½»ÅäµÄ½»Åä¾àÀëºÍ½»Åä³É¹¦Ê±³¤Ôö³¤£¬µ«½»Åä³É¹¦ºó¶ÔÉúÓýÁ¦Î´¼ûÏÔÖøÓ°Ïì¡£¸øÒ©11Öܺó£¬ÕâЩ×÷Óþ7Öܿɸ´Ô¡£
´ÆÐÔ´óÊó´ÍÓë±È¿¨Â³°·1¡¢10¡¢250mg/kg/Ìì(ÂÔµÍÓÚÈËÓÃÍÆ¼ö¼ÁÁ¿Â¶³öÁ¿µÄ2±¶)£¬¿ÉÔö³¤·¢ÇéÖÜÆÚ·¸·¨¹æ£¬µ«¶ÔÉúÓýÁ¦Î´¼ûÏÔÖøÓ°Ïì¡£
µ®Éúǰºó·¢Óý¶¾ÐÔÊÔÑéÖУ¬´óÊó´ÍÓë±È¿¨Â³°·10mg/kg/Ìì(ԼΪÈËÓÃÍÆ¼ö¼ÁÁ¿Â¶³öÁ¿µÄ0.7±¶)¼°ÒÔÉϼÁÁ¿£¬×Ó´ú´ÆÐÔ´óÊóµÄ»³Ì¥ÂÊÏ÷¼õ¡£»³Ì¥´óÊó´ÍÓë±È¿¨Â³°·10mg/kg/Ìì(ԼΪÈËÓÃÍÆ¼ö¼ÁÁ¿Â¶³öÁ¿µÄ0.7±¶)µ¼ÖÂ×Ó´úÐÛÐÔ´óÊó´ÆÐÔ»¯£¬¿É¼ûÄò·ÏÂÁѼ°Ñôðô¡£
ÅßÌ¥¨CÌ¥×з¢Óý¶¾ÐÔÊÔÑéÖУ¬»³Ì¥´óÊóÔÚÆ÷¹ÙÐÎ³ÉÆÚ(»³Ì¥µÚ6-15Ìì)´ÍÓë±È¿¨Â³°·10mg/kg/Ìì¼°ÒÔÉϼÁÁ¿(ԼΪÈËÓÃÍÆ¼ö¼ÁÁ¿Â¶³öÁ¿µÄ0.7-2±¶)£¬ÐÛÐÔÌ¥×гöÏÖ¸ØÖ³¾àÀëËõ¶Ì¡£
µ®Éúǰºó·¢Óý¶¾ÐÔÊÔÑéÖУ¬´ÆÐÔ´óÊóÔÚ»³Ì¥µÚ7-16Ìì¸øÒ©£¬²¢²¸Ñø×Ó´úÖÁÀëÈé¡£´óÊó´ÍÓë10mg/kg/Ìì(ԼΪÈËÓÃÍÆ¼ö¼ÁÁ¿Â¶³öÁ¿µÄ0.7±¶)¼°ÒÔÉϼÁÁ¿£¬ÐÛÐÔ×Ó´ú³öÏÖ¸ØÖ³¾àÀëËõ¶Ì¡£
ÔÚÁíÒ»Ïîµ®Éúǰºó·¢Óý¶¾ÐÔÊÔÑéÖУ¬´ÆÐÔ´óÊóÔÚ»³Ì¥µÚ16ÌìÖÁ²¸ÈéÆÚ22Ìì¸øÒ©£¬²¢³ÖÐø²¸Ñø×Ó´úÖÁÀëÈé¡£Ç×´ú´ÆÐÔ´óÊóÔÚ250mg/kg/Ìì¼ÁÁ¿ÏÂ(ԼΪÈËÓÃÍÆ¼ö¼ÁÁ¿Â¶³öÁ¿µÄ2±¶)£¬²¸ÈéÆÚͬÎÑ×Ó´ú´æ»îÂʺÍÌå³Á½µµÍ¡£´óÊó´ÍÓë10mg/kg/Ìì(ԼΪÈËÓÃÁÙ´²ÍƼö¼ÁÁ¿Â¶³öÁ¿µÄ0.7±¶)¼°ÒÔÉϼÁÁ¿£¬ÆäÐÛÐÔ×Ó´ú³öÏÖ¸ØÖ³¾àÀëËõ¶Ì¡¢µÚ¶þÐÔÆ÷¹Ù½ÏÓס¢Òþغ¼°Äò·ÏÂÁÑ£¬µ¼ÖÂÆä½»ÅäÄÜÁ¦ºÍÊÚÔÐÄÜÁ¦½µµÍ£¬´ÆÐÔ×Ó´ú»³Ì¥ÂÊÏ÷¼õ¡£
Ö°©ÐÔ
ÔÚ´ÆÐÛ´óÊóºÍÓ×ÊóÁ½ÄêÖ°©ÐÔÊÔÑ飬¾¿Ú´ÍÓë±È¿¨Â³°·5¡¢15¡¢75mg/kg/Ì죬³öÏÖ¶àÖÖÖ×Áö°ÐÆ÷¹ÙЧӦ£¬ÕâЩÖ×ÁöÓÕ·¢Óë±È¿¨Â³°·µÄ¿¹ÐÛ¼¤ËØ×÷ÓÃÓйء£ÐÛÐÔ´óÊóÔÚËùÓмÁÁ¿Ë®Æ½ÏÂ(5mg/kg/Ìì¼ÁÁ¿ÏÂÎÈ̬ѪҩŨ¶ÈԼΪÈËÓÃÍÆ¼ö¼ÁÁ¿Â¶³öÁ¿µÄ0.7±¶)³öϳÁºÍèÁ¼ÐÔ¼äÖÊϸ°ûÁö£¬´ÆÐÔ´óÊóÔÚ75mg /kg/Ìì¼ÁÁ¿ÏÂ(ԼΪÈËÓÃÍÆ¼ö¼ÁÁ¿Â¶³öÁ¿µÄ1.5±¶)³öÏÖ×Ó¹¬ÏÙ°©¡£»¼ÕßÖÐÉÐδ·¢Ï³ÁºÍè¼äÖÊϸ°ûÔöÉú£¬×Ó¹¬Ö×ÁöÓëÖ¸±ê»¼ÕßȺÌåÎ޹ء£
ÐÛÐÔÓ×Êó¾¿Ú´ÍÓë±È¿¨Â³°·75mg/kg/Ìì(ԼΪÈËÓÃÍÆ¼ö¼ÁÁ¿Â¶³öÁ¿µÄ4±¶)£¬ÒýÆð¸Îϸ°û°©²úÉúÂÊ΢Ôö¡£´óÊó¾¿Ú´ÍÓë±È¿¨Â³°·5mg/kg/Ìì(ԼΪÈËÓÃÍÆ¼ö¼ÁÁ¿Â¶³öÁ¿µÄ0.7±¶£©¼°ÒÔÉϼÁÁ¿£¬ÒýÆðÁ¼ÐÔ¼××´ÏÙÂËÅÝϸ°ûÏÙÁö²úÉúÂÊÔö³¤¡£ÕâЩÖ×ÁöÓÕ·¢Ó붯Îï¶¾ÐÔÊÔÑéÖиÎøÓÕµ¼µÄ·ÇÖ×ÁöÓÕ·¢½øÕ¹µÄŤתÓйء£ÔÚÈËÌåÖУ¬ÉÐδ·¢Ïֱȿ¨Â³°·ÓµÓÐøÓÕµ¼×÷Óá£Î´ÌáÐѱȿ¨Â³°·ÓµÓÐÒÅ´«¶¾ÐÔÖ°©×÷ÓÃ
¡¾Ò©´ú¶¯Á¦Ñ§¡¿
ÎüÊÕ
±¾Æ·¾¿Ú·þÎüÊÕÓÅÁ¼¡£Ã»ÓÐÖ¤¾ÝÅúעʳƷ¶ÔÆäÉúÎïÀûÓöȷ½Ãæ´æÔÚÖ°ºÎÁÙ´²ÓйصÄÓ°Ïì¡£
É¢²¼
±¾Æ·Óëµ°°×¸ß¶È½áºÏ(ÏûÐýÌå96%£¬(R)-¶ÔÓ³Ìå>99%)²¢±»¿í·º´úл(¾Ñõ»¯¼°ÆÏÌÑÌÇÈ©Ëữ)£¬Æä´úл²úÆ·ÒÔÏÕЩһÑùµÄ±ÈÀý¾Éö¼°µ¨½â³ý¡£
ÉúÎïת»¯
(S)-¶ÔÓ³ÌåÏà¶Ô(R)-¶ÔÓ³Ìå½â³ý½ÏΪѸ¿ì£¬ºóÕßµÄѪ½¬¶Ï¸ù°ëË¥ÆÚΪһÖÜ¡£
ÔÚ±¾Æ·µÄÖðÈÕ(50mgºÍ150mg)ÓÃÁ¿Ï£¬(R)-¶ÔÓ³ÌåÒòÆä°ëË¥ÆÚ³¤£¬ÔÚѪ½¬ÖÐÐî»ýÁËÔ¼10±¶¡£
µ±ÖðÈÕ·þÓñ¾Æ·50mgʱ£¬(R)-¶ÔÓ³ÌåµÄÎÈ̬Ѫ½¬Å¨¶ÈÔ¼9¦Ìg/ml£¬ÎÈ̬ʱÓÐЧ(R)¨D¶ÔÓ³ÌåÕ¼×ÜÑ»·ÄÚÒ©Á¿µÄ99%¡£
µ±ÖðÈÕ·þÓñ¾Æ·150mgʱ£¬(R)-¶ÔÓ³ÌåµÄÎÈ̬Ѫ½¬Å¨¶ÈԼΪ22¦Ìg/ml£¬ÔÚÎÈ̬ʱÓÐЧ(R)-¶ÔÓ³ÌåÕ¼×ÜÑ»·ÄÚÒ©Á¿µÄ99%¡£
½â³ý
½ÓÊܱ¾Æ·150mgÒ½ÖεÄÄÐÐÔ»¼Õß¾«ÒºÖÐR-±È¿¨Â³°·¾ùŨ¶ÈΪ4.9¦Ìg/ml£¬Í¨¹ýÐÔÉúÑĴﵽŮÐÔÌåÄÚÁ¿µÍ£¬Ô¼0.3¦Ìg/kg¡£¶¯ÎïÊÔÑéÅú×¢´ËŨ¶È²»¼°ÒÔ¶Ô×Ó´ú²úÉúÓ°Ïì¡£
ÌØÊâÈËȺ
(R)-¶ÔÓ³ÌåµÄÒ©´ú¶¯Á¦Ñ§²»ÊÜ´ºÇï¡¢ÉöÇÖº¦»òÇá¡¢ÖжȸÎÇÖº¦µÄÓ°Ïì¡£ÓÐÖ¤¾ÝÅú×¢ÔÚÑϳÁ¸ÎÇÖº¦²¡ÀýÖУ¬(R)Ò»¶ÔÓ³ÌåѪ½¬¶Ï¸ù½ÏÂý¡£
¡¾Öü²Ø¡¿ÃÜ·â±£Áô
¡¾°ü×°¡¿¿Ú·þ¹ÌÌåÒ©ÓøßÃܶȾÛÒÒϩƿ£¬30Á£/Æ¿
¡¾ÓÐЧÆÚ¡¿24¸öÔÂ
¡¾Ö´Ðг߶ȡ¿¹ú¶ÈÒ©Æ·¼à¶½ÖÎÀí¾Ö³ß¶ÈYBH08362021
¡¾ºË×¼Îĺš¿¹úÒ©×¼×ÖH20060983
¡¾ÉÏÊÐÐí¿É³ÖÓÐÈË¡¿Ãû³Æ£ºÉ½Î÷±ØÓ®ÑÇÖÞÔìÒ©¹É·ÝÓÐÏÞ¹«Ë¾
×¢²áµØÖ·£ºÉ½Î÷Ê¡³¤ÖÎÊÐÉϵ³Çø¹âÃ÷ÄÏ·±ØÓ®ÑÇÖ޿Ƽ¼Ô°
¡¾³ö²úÆóÒµ¡¿ÆóÒµÃû³Æ£ºÉ½Î÷±ØÓ®ÑÇÖÞÔìÒ©¹É·ÝÓÐÏÞ¹«Ë¾
³ö²úµØÖ·£ºÉ½Î÷Ê¡³¤ÖÎÊÐÉϵ³Çø¹âÃ÷ÄÏ·±ØÓ®ÑÇÖ޿Ƽ¼Ô°
ÓÊÕþ±àÂ룺047100
µç»°ºÅÂ룺0355-8096088
´«ÕæºÅÂ룺0355-8096055
꿅᣼www.zdjt.com
